By Leiditech | 20 December 2023 | 0 Comentarios
HDMIEvolución de la interfaz y antiestáticaESDContramedidas

Uno.HDMIFenómeno de falla de la interfaz
Shanghai Leiditech a menudo recibe reacciones de ingenierosHDMIFenómeno de falla de la interfaz,Hay aproximadamente las siguientes situaciones para resumir el fenómeno de la falla.:
l HacerESDPrueba de certificación,Nunca he golpeado la electricidad estática.,Parpadeo en la pantalla、Distorsionado、El caso de una pantalla de flores o una pantalla negra。
l Imagen inexistente、Distorsión de color、Problemas con el ruido de la imagen o el ruido del sonido。
l HDMIEl PIN metálico de la interfaz está dañado.,Por ejemplo, doblar、Ruptura。
l HDMIDentro de la interfazDaños causados por componentes electrónicos,Hacer que todo el equipo no pueda arrancar u otras averías。
Dos.Analizar las causas de la avería
HDMILa interfaz es una interfaz digital de alta velocidad.,En uso diario,Las descargas electrostáticas del cuerpo humano u otras fuentes de energía externas pueden causar daños a las interfaces y equipos conectados.。AdemásHDMILa interfaz suele conectarse al televisor、Pantalla、Proyectores y otros equipos,Estos dispositivos son muy sensibles a las descargas electrostáticas。Al mismo tiempo, según el resumen del caso de rectificación del ingeniero Leiditech, hay las siguientes razones.:
l ESDSelección inadecuada de diodos, La interfaz original debe seleccionarse3.3V ESDDiodos,Y elegir5V,CausarICNo está debidamente protegido。
Por lo tanto,Si no se hace bienESDProtección,Se producirán las fallas anteriores.。
Para garantizarHDMIEstabilidad de las interfaces y dispositivos conectados、Fiabilidad y vida útil,UsoESDLos dispositivos de protección de diodos son muy necesarios。Puede evitar eficazmente que la descarga estática cause daños al equipo.,Y proporcionar un nivel de protección que cumpla con los requisitos estándar。EntoncesESD¿¿ cómo elegir los diodos?。
Tres.SelecciónESDParámetros clave para proteger los diodos
Elegir adecuadoHDMIInterfazESDLos parámetros clave a considerar para proteger los diodos incluyen:
1. Condensadores parasitariosCj :
HDMI 1.0-1.2:La tasa de datos es máxima4.95 Gbps。
HDMI 1.3-1.4:La tasa de datos puede alcanzar10.2 Gbps。
HDMI 2.0-2.1:La tasa de datos es máxima18 Gbps。
En la selecciónESDDiodos de protecciónParaGarantizarTMDSCuando la señal de la línea está completa,Los condensadores parasitarios se convierten en uno de los parámetros más importantes。Cuando la elección es adecuadaHDMI DeESDAl proteger los diodos,PrimeroPrimero considere los diodosNudoCondensadores,Asegúrese de que los condensadores de los diodos cumplanTMDSPresupuesto de condensadores permitido por la línea,Al hacer una selección,Para encontrar menos0.5pF。
2. Tensión de pinzasVc
ESD(Descarga estática)El voltaje de la pinzas del Semiconductor se refiere al momento en que funciona.,Cuando se ve afectado por un impacto electrostático,Los diodos comenzarán a conducir y sujetarán el voltaje en ambos extremos a un nivel relativamente estable,Se llama voltaje de pinzas。ESDEl voltaje de la pinzas del Semiconductor suele estar enManual de datosHay detalles en él.。En general,ESDCuanto menor sea el voltaje de la pinzas del semiconductor, mejor.,Porque esto significa que puede combatir las descargas electrostáticas más rápido y causar menos presión sobre los dispositivos protegidos。
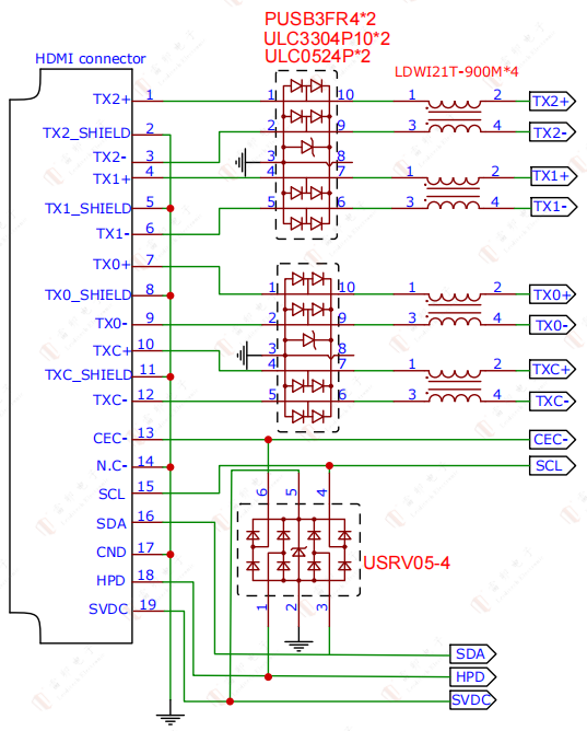
HDMIInterfazESD Es la elección3.3V Todavía5VSegún SalidaHDMINivel de tensión que la interfaz del controlador de la interfaz puede soportar,Esto es importante。Shanghai lei maoyou5V /3/3V DFN2510EncapsulamientoESD:ULC0524P,ULC3304P10,Y3.3V Traído de vuelta para barrerPUSB3FR4,Consulte el esquema de la siguiente imagen.。
3. IEC 61000-4-2 (ESD)
ESDSí15KV,Y30KV.,Se puede elegir según la demanda。
Cuatro.HDMI2.0Programa de protección estática

Busque el applet de Shanghai Leiditech para encontrar los parámetros específicos de las especificaciones del plan anterior.。



Leiditech ElectronicsProfesional para proporcionar compatibilidad electromagnética a los clientesEMCServicios de diseño,Proporcionar laboratorio para hacerPrueba gratuita。
Solución de protección electrostática de interfaz MIPI de alta velocidad
Relación entre la resistencia en serie R y el cableado y la prevención de oleadas del Circuito de semiconductores ESG
Deja una respuesta
Su dirección de correo electrónico no se publicará. Los campos obligatorios están marcados. *
BLOG POPULAR
- Circuit Protection Primer: The Art of Shielding from ESD to Surge
- Load Dump Protection for Automotive Electronics: The "Core Bulletproof Vest" for Electronic Systems
- Regarding the domestic substitution of PESD5VOHS-SF and ESD7501MUT5G with ULCO521CLV
- Component-Level ESD vs. System-Level ESD — A Must-Know for Hardware Engineers
